SchriftGRÖSSE:
29.12.2025
Datum:

News

25.09.25

FAQ überarbeitet

FAQ überarbeitet

25.10.24

App für Garmingeräte

Der Entwickler Verkehrsrot hat schon seit geraumer...

03.03.24

Lieferzeiten

aktuell benötigen wir etwa 2-3 Monate Lieferzeit n...

Nach oben

Nach oben

Schaltpläne

ACHTUNG! Bitte beachten:

Die Schaltpläne befinden sich noch in der Entwurfsphase!

Es wurden jetzt bereits erste Geräte gebaut und deren Einsatz verlief erfolgreich (siehe aktuelle Berichte unter der Rubrik: Individuelle Geräte). Allerdings konnten aufgrund der relativ kurzen Zeit noch keine längeren Tests erfolgen. Bis Ende des Jahres liegen diese dann mit Sicherheit vor.
 

Nach oben

1. Schaltplan-Entwurf der 12V-Version des Rad-Forum-Ladegeräts (von JensD)

Die 6V-Version des ursprünglichen Rad-Forum-Ladegeräts modifiziert als 12V-Version.

Nach oben

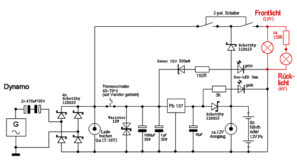
2.a) Schaltplan-Entwurf einer 12V-Lade-Standlichtschaltung (von JensD)

Zunächst die Variante mit einer 12V-Lampe. Das Rücklicht muss einen Vorwiderstand erhalten! Wolfgang Bergter hat zum Dioden-Rücklicht auch noch einen Siebkondensator parallel geschalten.

Nach oben

2.b) Schaltplan-Entwurf einer 12V-Lade-Standlichtschaltung mit 2x 6V Lampen (von JensD)

Hier die Variante mit 2x 6V-Frontleuchten, besonders geeignet zum Nachrüsten mit einem Zusatzscheinwerfer. Das Rücklicht ist dem ersten Frontscheinwerfer parallel geschalten, der zweite Frontscheinwerfer wirkt als Spannungsbegrenzung.

Vorsicht: innerhalb dieser Schaltung darf ein Frontscheinwerfer nicht kurzgeschlossen werden, wie dies beim Dynamobetrieb möglich ist (für langsamere Geschwindigkeiten)! Dies ist hier auch nicht notwendig, da die Akkus eine Standlichtfunktion gewährleisten.

Nach oben